A esquizofrenia é considerada como um transtorno psiquiátrico raro na população, no entanto, é uma das doenças mentais que mais intrigam os médicos e a sociedade. Por ser uma doença que leva ao indivíduo acometido um grave prejuízo comportamental e social, é de extrema importância que o médico generalista esteja preparado para atender um paciente com esta demanda.
Além do mais, a primeira busca por ajuda geralmente é feita por meio da Unidade Básica de Saúde, visto que nem todas as cidades possuem serviço de saúde mental. Então, facilitamos a sua vida e neste texto você encontrará as condutas a serem empregadas frente a um caso de esquizofrenia.
Pós-Graduação em Psiquiatria da Faculdade CENBRAP
A princípio devemos estabelecer que o paciente esquizofrênico não possui nenhuma característica que seja patognomônico da doença. Portanto, estar atento aos detalhes comportamentais do paciente e aos relatos dos familiares fará toda a diferença para fecharmos o diagnóstico. Por isso, a importância de aprofundar um pouco mais nos estudos da psiquiatria, tornando-o capaz de identificar os sinais e sintomas o mais rápido possível.
A seguir, algumas análises que o médico deverá fazer e algumas perguntas aos familiares que poderão ajudar no diagnóstico da esquizofrenia:
Detalhes comportamentais do paciente:
- - O paciente apresenta:
- 1. Aparência desleixada ou ausência de cuidados próprios?
- 2. Ecolalia (repetição de sons e palavras) seguidos de episódios de mutismo?
- 3. Comportamento agitado ou violento?
- 4. Quadro de catatonia (perturbação do comportamento motor) seguidos de tiques e ecopraxia (repetição de movimentos das pessoas ao redor)?
Relatos dos familiares:
- - Pergunte:
- 1. O paciente já relatou experiências alucinatórias, como: vozes ameaçadoras e/ou acusatórias?
- 2. Além das alucinações auditivas, estão presentes alucinações visuais?
- 3. O paciente tem dificuldade de interação com outras pessoas?
- 4. O paciente não consegue se vincular a um emprego?
- 5. O paciente possui comportamento desconfiado e/ou excêntrico?
Sendo assim, as respostas dessas perguntas serão fundamentais para fechar o diagnóstico de esquizofrenia segundo o Manual de Diagnóstico e Estatística de Transtornos Mentais (Diagnostic and Statistical Manual of Mental Disorders) o DSM-V. São eles:
- - Dois ou mais dos seguintes sintomas devem estar presentes com duração significativa, por período de pelo menos um mês:
- Delírios
- Alucinações
- Discurso desorganizado
- Comportamento amplamente desorganizado ou catatônico
- Sintomas negativos (expressão emocional diminuída ou avolia)
- - Disfunção sócio-ocupacional;
- - Os sinais contínuos de perturbação persistem pelo período mínimo de 6 meses;
- - Exclusão de transtorno esquizoafetivo e transtorno de humor;
- - Exclusão de substância/condição médica geral: a perturbação não se deve aos efeitos fisiológicos de medicamentos ou outras drogas;
- - Relação com um Transtorno Global do Desenvolvimento: se existe um histórico de Transtorno Autístico ou de outro Transtorno Global do Desenvolvimento.
Tratamento:
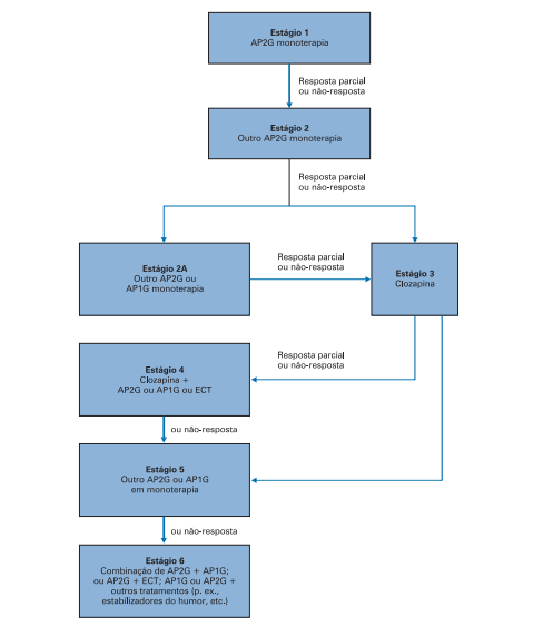
Para o tratamento da esquizofrenia deve-se utilizar os Antipsicóticos (APs). Existem os antipsicóticos típicos ou de primeira geração (AP1G) e os antipsicóticos atípicos ou de segunda geração (AP2G). Esses medicamentos devem ser associados a estratégias psicossociais, como o suporte necessário nas questões que envolvam as estratégias multidisciplinares. A seguir um fluxograma do tratamento da esquizofrenia retirado do Tratado de Psiquiatria Clínica, 5° edição:

Pronto, tendo esses pontos em mente, você irá entender e tratar o seu paciente com a qualidade que ele merece. Fique atento ao blog, logo logo traremos mais assuntos da psiquiatria que merecem a sua atenção. Até lá!
Referências:
1. Louzã e Elkis - Psiquiatria Básica, 2a. edição, Artmed, 2007.